The City of Rockville’s process for designating historic landmarks has confused the city leaders and staff once again. For many years, the process has vexed property owners, preservationists, neighbors, staff, and city officials, despite continual calls for reform from the Historic District Commission. It’s frustrating and costs time and money, and yet, here was another discussion about it at the March 14, 2011 meeting. It borders on the surreal, so I’m providing a transcript so you can see it for yourself:
Councilmember Pierzchala: On next week’s tentative agenda, Item Number 11…this is Glenview Mansion, it’s listed as 45 minutes and I’m not sure why. I am planning to vote to Authorize to File and get a Public Hearing going, and I’d rather have staff presentations and whoever is for, whoever is against, all at one point, and where we can ask questions, and so I’m just wondering why we need 45 minutes for next week.
City Manager Ullery: I would agree with you. I don’t think that item requires 45 minutes.
Mayor Marcuccio: Well, is there someone who requested 45 minutes?
City Manager Ullery: It probably came in through the agenda from Rec and Parks department. I think we can probably do it in 20 minutes.
Councilmember Pierzchala: I guess the question is do we need a presentation at all from staff?
City Manager Ullery: We had planned to make a presentation but it doesn’t have to be lengthy.
Councilmember Pierzchala: I really think this has pros and cons, and I think that for this particular thing where it does have pros and cons with at least a couple commissions against and one for, that I’d rather have it all out at one point.
City Manager Ullery: Well, maybe you need 45 minutes. [laughter]
Mayor Marcuccio: I think you underestimate how passionate they feel about this.
Councilmember Pierzchala: No, I don’t underestimate it but at a certain point, we would have a Hearing–that would be the time in my opinion when we would have the presentation and then let them go at it and we can ask questions and get the true story.
City Manager Ullery: If it’s just an Authorization to File, I agree you wouldn’t need 45 minutes. If you want to play out the issues and hear from the parties, then 45 minutes might be reasonable.
Councilmember Pierzchala: But if we do the Authorization, doesn’t that mean we do the Hearing at a later date?
City Manager Ullery: I believe so, yes.
Councilmember Pierzchala: Okay, that’s what I’m saying: that if we just Authorize the Filing, then a Hearing is at a later date. The later date is when we would have well over 45 minutes and do the staff presentation and everything else.
Councilmember Newton: But it’s hard to get people out for a Public Hearing if they’re not sure why they’re coming. I’m not saying we need the whole 45 minutes–I agree with Mark–but there needs to be some sort of staff report so that the community knows what the discussion that’s coming up in the Public Hearing is about. We’ve got to have something.
City Manager Ullery: Scale it back to 30 minutes?
Councilmember Newton: That’s great.
Mayor Marcuccio: Do you think it really matters? I’m only saying that because sometimes we spend an enormous amount of time on things that ought to be 5 minutes and then something that we think is going to take a long time turns out to be an easy one. I mean, it’s not a bad sort. I’m not opposed either way.
City Manager Ullery: We’ll change it to 30 minutes.
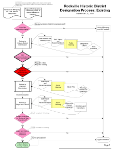
What’s going on? It seems that no one understands the process and it must be reformed. In the meantime to reduce confusion, let’s recognize that the Authorization to File is just a legal technicality and should be placed on the Consent Calendar. It’s so early in the process that it’s followed by two more Public Hearings (see the flowchart, we’re at the red diamond, Public Hearings are yellow). And yet, so many people believe that when an item is on the agenda of the Mayor and Council, that’s when the decision is made. The Authorization to File doesn’t include public comment or public notice, so property owners and neighbors don’t attend or even know about it unless they ask. If someone wants to speak, they have to use Citizen’s Forum. Where it really gets messy is when the Council discusses the Authorization to File, they sometimes ask people to testify, sometimes not, and often make a decision while only halfway through the process and without a Public Hearing and without Public Notice. Everyone gets angry, frustrated, and confused because it creates an unfair, inconsistent, and arbitrary process. Councilmembers can’t be expected to know the City Code in detail–that’s the job of the City Manager and City Attorney. Yet, they’ve both been negligent and haven’t stepped in to correct the situation when it goes off track. During Mayor Hoffmann’s tenure, it once became so serious that it revealed a conflict of interest and could have triggered a lawsuit against the City. Fortunately, this City Council has asked staff to have the process reviewed and revised, but so far, nothing has happened.
It doesn’t matter whether you’re for or against historic preservation, we all benefit if the process is efficient and easy to understand. I can’t imagine anyone would support the process as it currently exists (and I can’t find any other municipality in Maryland that does it this way). Please let’s fix this and stop the madness.
